中南民族大学
☆☆全球人才召集平台☆☆
中南民族大学是直属于国家民族事务委员会的综合性普通高等院校,坐落于白云黄鹤的故乡——武汉南湖之滨。学校前身为中南民族学院,创建于1951年,2002年3月更名为中南民族大学。建校以来,学校始终坚持社会主义办学方向,贯彻落实党的教育方针和民族政策,始终坚持党的民族工作规律与高等教育规律相结合,民族高等教育的特殊性与普通高等教育的普遍性相结合,始终坚持“面向少数民族和民族地区,面向地方,面向全国,为少数民族和民族地区服务,为党和国家的民族工作服务,为国家战略需求服务”的办学宗旨,努力探索办好民族院校的新路子,学校的各项事业获得了快速发展。
办学基础稳步夯实。学校现有56个民族的全日制博士、硕士、本科、预科等各类学生27000余人,少数民族学生比例超过60%。学校现有2个一级学科博士点,1个博士后科研流动站,24个学术型一级学科硕士点,16个专业型硕士点,授权学科覆盖了除军事学之外的其他全部12个学科,拥有涵盖10大学科门类的84个本科专业。2018年1月,学校入选湖北省“国内一流大学建设高校”,其中民族学、化学和药学3个学科入选“国内一流学科建设学科”。
2017年,民族学在教育部学科评估中排名全国第3。2015年,化学学科进入全球ESI排名前1%。2019年,工程学学科进入全球ESI排名前1%。现有在编在岗教职工2135人,各类专任教师1429人,专任教师中具有博士学位的占50.6%。172人入选国家级或省部级人才计划。
近五年学校获各级各类科研项目2,988项,其中,国家自科、社科基金286项;争取科研经费2.8亿元,获省部级以上奖励206项。国家社科基金立项数多年来保持在湖北省高校前4名,湖北省社科基金立项数连续三年居全省前2名,一大批高质量调研成果得到中央领导同志批示和上级有关部门肯定。学校建成“武陵山减贫与发展2011协同创新中心” 等39个省部级科研机构(实验室、基地、中心)。在中国校友会大学排名全国167位,在自然指数中国内地高校排行榜排名113位,全国高校创新人才培养暨学科竞赛排行榜86位。
学校影响不断扩大。2012年,学校获批国家级教师教学发展示范中心,是非“985”“211”高校中唯一获批单位,也是委属高校中唯一获批单位;2016年,学校顺利完成本科教学审核评估,本科教育教学受到教育部专家的高度评价。2017年8月,学校获评“全国创新创业教育深化改革示范高校”。2017年9月,学校人才培养成果入选“砥砺奋进的五年”大型成就展。
建校67年来,学校累计培养了14万余名各民族干部和专业技术人才,包括“长江学者”、2016年国家技术发明二等奖获得者85级化学系校友向文胜,全国人大代表、优秀基层工作者代表87级历史系校友王瑞霞等。学校承担扶持人口较少民族发展“十三五”规划编制工作,利用自身科研优势建设多个服务民族地区产业发展平台, 推进国家民委派驻武陵山片区联络员、“1221”精准扶贫联系村、驻村扶贫工作队、“616”对口支援长阳县、对口支援三峡库区移民工程、定点帮扶恩施市基础教育暨龙马民族学校、博士服务团、“三万”活动、科技副县长、基层高质量发展专才支持计划等“十大工程”,累计派出干部、教师125人次,投入各类扶贫专项资金4000余万元,先后与恩施州、铜仁市、张家界市、湘西州、怀化市、黔西南州等签订的战略合作协议,全面加强与武陵山片区、巴林右旗、德保县、乐安县等地区在人才培养、智库服务、科学研究与成果转化、民族文化建设、农产品销售渠道拓展等领域的深度合作。
学校与境外50余所大学建立了校际交流与合作关系, 与重庆大学等数十家国内高校开展联合培养、互访互学等深度合作。2008年建立委属高校第一所孔子学院,近年,学校受孔子学院总部委派开展多场文艺巡演。
招聘条件
1.坚持正确政治方向,遵纪守法,维护民族团结。
2.热爱教育事业,品行端正,恪守高校教师职业道德规范。
3.全职到岗,身心健康,能够胜任所应聘岗位工作。
4.一般应毕业于一流大学或一流学科所在高校、科研院所,具有全日制本科及研究生教育经历,并获得学士、硕士和博士学位。
5.符合招聘公告中应聘岗位的相应要求(详见附表)。
6.年龄要求:教授,45岁以下,业绩特别突出者可适当放宽年龄条件;副教授,40岁以下,业绩特别突出者可适当放宽年龄条件;博士研究生,35岁以下。
年龄计算截止时间为:2020年1月1日。
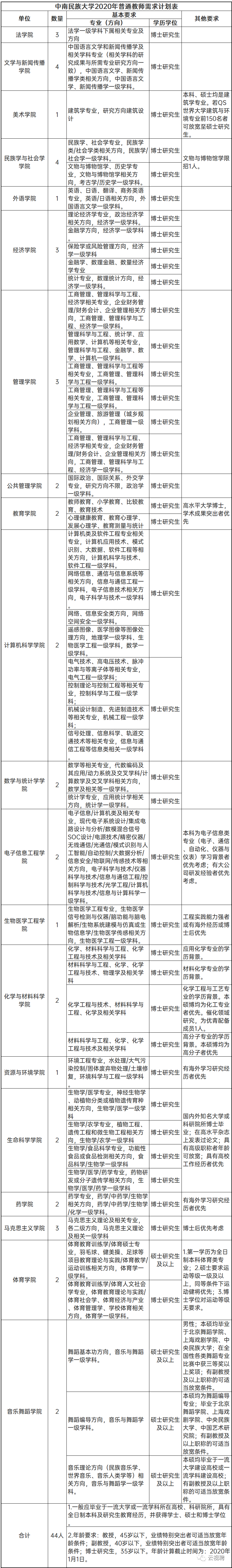
中南民族大学2020年普通教师需求计划表


